乙型肝炎病毒激活癌胎基因SALL4在PD-L1誘導的T細胞耗竭中抵消miR-200c
發表期刊:Nature Communication
影響因子:17.694
發表時間:2018年9月
合作單位:中國科學院先天免疫與慢性病重點實驗室
運用技術:shRNA慢病毒載體構建(由輝駿生物提供技術支持)
● 研究背景
慢病毒感染和腫瘤微環境可促使浸潤的病毒特異性或腫瘤特異性T細胞衰竭,從而嚴重損害這些細胞的增殖能力和效應功能,使免疫反應無法消除病毒或排斥腫瘤。其中,肝臟病毒感染是促進肝細胞癌(HCC)發展和進展的主要因素。據報道,大多數HCC病例是HBV或丙型肝炎病毒持續感染的結果。CD8+T細胞的激活不僅通過識別感染肝細胞表面呈現的表位來調節,還通過T細胞表面的共抑制和共刺激分子、包括肝細胞在內的抗原呈遞細胞(APC)上的配體相互作用介導的正負信號之間的平衡來調節。臨床資料表明,PD-1/PD-L1的表達與肝癌患者的腫瘤大小、血管浸潤和腫瘤分期呈正相關。然而迄今為止,HBV感染如何誘導PD-L1表達,宿主因素是否控制了HBV誘導的PD-L1表達,以及潛在的相互作用機制等仍然不清楚。
MicroRNAs(MiRNA)通過指導mRNA翻譯的降解或抑制,在轉錄后調控靶基因,導致蛋白質水平的降低。其被認為是HBV相關HCC預后的潛在生物標志物,miR141和miR-200家族在HCC膽管腫瘤血栓患者中下調,并作為無病生存的獨立預測因子。然而,MiRNA是否參與了PD-L1表達的調節,HBV是否與MiRNA有內在的抵消,以及它們之間的相互作用如何影響抗HBV免疫,都還需要進一步研究。Sal樣蛋白4 (Sall4)是一種鋅指轉錄因子,調節胚胎干細胞的多能性和自我更新14,15。SALL4作為一種在許多人類癌癥中表達的重要轉錄因子,其高表達與侵襲性HCC和不良預后相關。然而,HBV是否具有激活成人肝臟中SALL4表達的功能,以及SALL4和miRNA是否相互作用以調節PD-L1的表達仍不清楚。
● 研究結果
科學界已經認識到PD-L1在多種惡性腫瘤中的作用,在微陣列分析中,miR-200c被報道為HCC的miRNA指示物之一,SALL4在HCC中高表達且預后不良。分析顯示,miR-200c直接靶向PD-L1的3‘-UTR;另一方面,轉錄因子SALL家族調控miR-200c在miR-200c啟動子區域內的三個可能的結合位點的表達(圖1A)。免疫組織化學分析(圖1B)結果顯示98例肝癌患者腫瘤組織中PD-L1和SALL4在瘤周和瘤中心的表達,發現癌中心區SALL4和PD-L1的表達均顯著增高(圖1C,D)。原位雜交顯示腫瘤中心miR-200c的表達密度顯著高于瘤周(圖1E)。值得注意的是,雖然SALL4、PD-L1和miR200c的表達均有顯著增加,但這三個分子的差異極大,與腫瘤中心區域相比,SALL4和PD-L1的表達明顯升高,而miR-200c的表達相對較低,而SALL4和PD-L1的表達是平行的(圖1F),提示在HCC進展過程中SALL4、miR-200c和PD-L1之間可能存在密切的關系。

圖1
研究者分析了每個HCC患者腫瘤中心區域SALL4、miR-200c和PD-L1表達之間的關系,在3例有代表性的患者中,miR-200c的低表達明顯伴隨著SALL4或PD-L1的高密度,而miR-200c的高表達使SALL4或PD-L1的密度保持較低(圖2A),導致SALL4和miR-200c或miR-200c和PD-L1之間存在高度顯著的兩對負相關,同時SALL4和PD-L1表達之間存在正相關(圖2B);而在瘤周區域,這些分子之間不具有統計相關性(圖2C,D)。接下來,研究者利用QRT-PCR技術檢測了8例新鮮肝癌組織中miR-200c的表達,結果顯示miR-200c的表達與SALL4或PD-L1的積分光密度(IOD)/面積呈負相關(圖2E)。研究者進一步檢測了可能靶向PD-L1的miR-200A和miR-383的表達,并分析了它們與肝癌患者SALL4和PD-L1表達的關系,結果證實了miR-200c與SALL4或PD-L1相互作用的特異性。

圖2
研究者對SALL4和miR-200c在腫瘤中心區域的潛在預后價值進行了評估。統計學分析顯示,PD-L1(積分光密度/面積)與腫瘤中心的總生存率(OS)呈負相關(圖3A),而在瘤周無相關性(圖3B);腫瘤中心區域PD-L1的高表達與肝癌患者較短的OS顯著相關(圖3C)。在同一HCC組中,miR-200c的表達與OS在腫瘤中心和瘤周中也存在正相關(圖3D,E),且miR-200c密度越高,OS預后越好(圖3F)。此外,與PD-L1相似,腫瘤中心區域SALL4的表達與OS呈負相關(圖3G),而與瘤周區域無相關性(圖3H),表明腫瘤中心區域SALL4高表達的患者OS較短(圖3I)。此外,綜合分析顯示,SALL4降低而miR-200c升高(圖3J)、SALL4降低而PD-L1降低(圖3K)、PD-L1降低而miR-200c升高(圖3L)的患者的OS顯著延長。這些發現證明了SALL4或miR-200c在腫瘤中心區域的預后價值,可能成為一項有前途的肝癌生存預測指標。

圖3
HBV慢性感染是肝癌發生的關鍵因素,為研究其潛在機制,研究者檢測了HBV +HLCZ01細胞中轉染miR-200c、miR-200a和miR-383的模擬物或抑制劑后PD-L1的表達,這些模擬物或抑制劑在HBV+HLCZ01細胞中均減少,并且有可能靶向PD-L1的3?-UTR(圖1A)。miR-200c模擬物顯著降低PD-L1表達,miR-200c抑制劑顯著增強PD-L1表達,而miR-200a和miR-383模擬物則對PD-L1水平無顯著影響(圖4A)。miR-200c模擬物和抑制劑對PD-L1表達的影響是劑量依賴性的(圖4B)。為了進一步證實miR-200c直接靶向PD-L1的3?-UTR,研究者進行了熒光素酶報告實驗。結果顯示,miR-200c模擬物顯著降低熒光素酶活性,而miR-200c抑制劑顯著增強熒光素酶活性。這些結果表明,miR-200c直接靶向PD-L1的3?-UTR。

圖4
為了探討miR-200c是否能拮抗HBV,從而影響PD-L1的表達,研究者用HBV感染細胞,并檢測miR-200c的相對表達,結果顯示細胞中miR-200c的表達受到顯著抑制(圖4D),表明HBV抑制了miR-200c的表達。研究者還將miR-200c模擬物轉染到HBV +HLCZ01細胞中,發現miR-200c幾乎完全消除了HBV介導的PD-L1表達上調(圖4E),表明miR-200c阻礙HBV介導的PD-L1表達。使用HepaRG細胞系的另一個體外HBV感染模型也獲得了類似的結果(圖4F)。研究者構建了一個miR-200c過表達載體,將其注射到HBV持續感染的小鼠體內。正如預期的那樣,HBV +小鼠中的miR-200c表達水平顯著低于HBV -小鼠(圖4G)。相反,miR-200c過表達顯著減弱HBV誘導的肝細胞PD-L1表達上調(圖4H)。這些結果表明,HBV和miR-200c在HBV感染的肝細胞內PD-L1表達過程中存在拮抗作用。
肝細胞中PD-L1的升高導致了HBV持續感染小鼠中CD8+T細胞的耗竭。研究者進一步探討了miR-200c在HBV誘導的CD8+T細胞耗竭中的作用,結果顯示,在小鼠肝臟特異性miR-200c過表達后,小鼠肝臟CD69+CD8+、干擾素-γ+CD8+和CD107a+CD8+T細胞的百分比和對靶細胞的殺傷作用顯著增加,接近了PD-L1阻斷所達到的水平(圖5A-G)。miR-200c過表達小鼠的肝淋巴細胞含有更多的HBc特異性CD8+T細胞(圖5I)、HBc特異性干擾素-γ+CD8+T細胞(圖5J)和HBc特異性記憶CD8+T細胞(圖5K),表明miR-200c過表達的小鼠肝淋巴細胞含有更多的HBc特異性CD8+T細胞(圖5I),特別是更多的HBc特異性干擾素-CD8+CD8+T細胞(圖5J)和更多的HBc特異性記憶CD8+T細胞。

圖5
通過比較HBV +和HBV -肝癌細胞中STAT3的磷酸化水平,研究者發現HBV促進了STAT3的激活(圖6A)。進一步做DNA序列分析,-1.5-kb SALL4啟動子區域顯示了四個與STAT3結合的共同序列(圖6B)。用STAT3抑制劑WP1006處理HBV誘導的HLCZ01和HepaRG細胞,然后檢測SALL4蛋白的表達,結果顯示STAT3抑制劑WP1006顯著降低了HBV誘導的兩種細胞中SALL4的表達(圖6C)。為了證實STAT3在SALL4表達調控中的作用,研究者構建了含有SALL4啟動子或突變啟動子的熒光素酶報告載體。用報告載體轉染HLCZ01細胞,同時用STAT3激活的細胞因子IL-6處理HLCZ01細胞,結果顯示,IL-6刺激可顯著增強SALL4野生型啟動子的活性,而不是突變啟動子的活性,這可能是通過激活STAT3來實現的,因為WP1006抑制STAT3的激活會顯著降低SALL4啟動子的熒光素酶活性(圖6D)。通過染色質免疫沉淀(ChIP)技術,研究者還發現內源性STAT3可以直接與SALL4的啟動子區域結合(圖6E),表明HBV的持續可能通過STAT3誘導的轉錄抑制因子SALL4下調miR-200c。正如預期的那樣,WP1006處理顯著降低了HBV+HLCZ01細胞在基因和蛋白水平上PD-L1的表達(圖6F-G)。

圖6
接下來,研究者試圖研究SALL4是如何調控miR-200c轉錄的。生物信息學分析顯示,miR-200c的啟動子區域內有三個推測的SALL家族結合位點(圖1A)。HBV感染顯著促進了HLCZ01細胞SALL家族,尤其是SALL4在mRNA(上調)和蛋白(下調)水平的表達(圖7A)。進一步分析顯示,沉默SALL4顯著增強miR-200c的表達,并導致HBV誘導的PD-L1表達降低,而SALL4的過表達顯著降低miR-200c的轉錄,增強PD-L1的表達(圖7D,E),HBV+HepaRG細胞中的結果也是類似的(圖7F-H)。后續的熒光素酶報告和ChIP實驗進一步證實,SALL4抑制了miR-200c的啟動子活性(圖7I),并能直接與miR-200c的啟動子區域結合(圖7J)。這些結果清楚地表明,HBV的持續促進了轉錄抑制因子SALL4的表達,SALL4又通過與啟動子區域結合直接抑制miR-200c的表達。

圖7
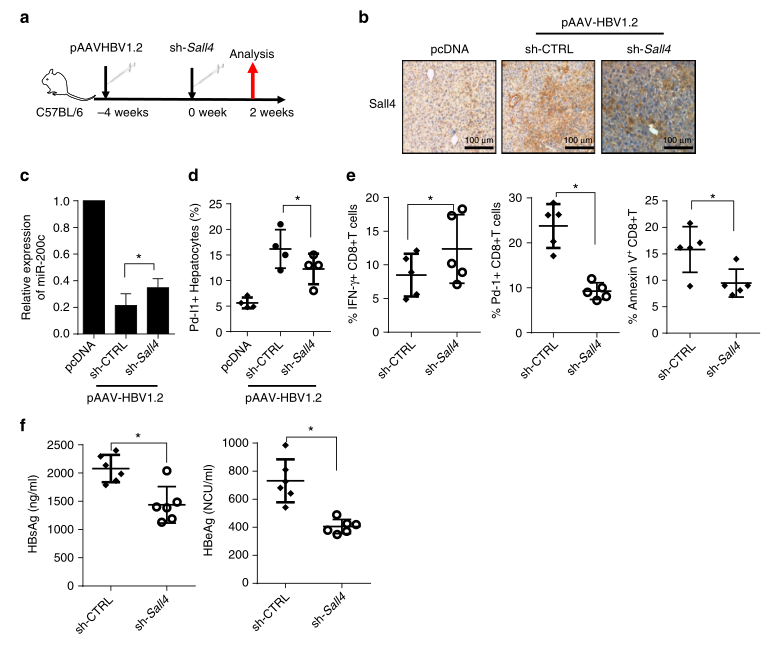
為了進一步證實SALL4在體內促進HBV持續存在和HCC進展中的作用,研究者沉默SALL4基因,以觀察其對HBV持續存在小鼠中HBV感染或持續的影響(圖8A,B)。與HBV?小鼠相比,持續感染HBV的小鼠SALL4和PD-L1的表達較高,miR-200c的轉錄較低,而沉默SALL4則顯著增強miR-200c的轉錄并降低PD-L1的表達(圖8C,D)。此外,沉默Sall4顯著增加干擾素-γ+CD8+T細胞的百分比,降低CD8+T細胞上PD-1的表達,抑制CD8+T細胞的凋亡(圖8E),同時降低乙肝病毒持續存在小鼠的HBsAg和HBeAg水平(圖8F)。

圖8
研究進一步證實,在HBV+HCC患者中,肝癌細胞中SALL4的重新激活與CD8+T細胞耗竭有關。研究者采用免疫熒光染色法檢測新鮮肝癌患者瘤周和瘤中心的SALL4表達、PD-1表達和CD8+T細胞浸潤情況,結果顯示,SALL4在腫瘤中心區域的表達明顯高于瘤周區域,SALL4在中心腫瘤區域的表達遠高于腫瘤周圍區域,而腫瘤中心區域的腫瘤浸潤性CD8+T細胞含量遠低于腫瘤周圍區域(圖9A);不過盡管腫瘤中心區域的腫瘤浸潤性CD8+T細胞總數量減少,中心腫瘤區域的PD-1+CD8+T細胞含量是遠高于瘤周區域的(圖9A)。此外,統計分析表明,SALL4表達與腫瘤浸潤性PD-1+CD8+T細胞之間存在正相關(圖9B),這增加了肝細胞SALL4在HBV+HCC進展過程中通過表達PD-L1參與PD-1+CD8+T細胞衰竭的可能性。

圖9
?2011-2025 廣州輝駿生物科技股份有限公司 主營業務:RNA pull down DNA pull down GST pull down CoIP LC-MS/MS TAP-MS 抗體測序 版權所有 粵ICP備19156356號 | 網站地圖